
二国志における初の合戦は僕の勝利で終わった。

悠真「二国志を開始して40分ほど経ったな。戦勝後は外交で攪乱しようと考えていたのに予定が狂ったぜ。そろそろ夕飯ができる時間だから食べにいこう」
悠真は自室のドアを開けて階段を降りていった。捨て台詞から察するに漢中を占領したのち、言霊によって董卓との外交を無効することを通告、どうにもならなくなった僕に投了を宣言させて意気揚々と夕食へ向かおうとしていたのだろう。
陽介「予想外なことばかり起きて僕も混乱してきた。夕食を食べながら気持を落ち着かせよう」
一階から漂ってくるハンバーグの臭いに空腹感を刺激された僕は悠真の後を追い階段を駆け下りた。台所についた僕を悠真のママが美味しそうな料理を並べてニコニコと迎えてくれる。自宅では経験できない温もりに思わず涙が流れそうになってしまう。
悠真「さぁ、じゃあ、飲んでもらおうか。ね、ちゃんと⾷べてもらおうね!」
悠真が僕にアイスティーを差し出してくれる。このアットホームな感じはいつ以来だろう。
悠真「⾮常に新鮮で、⾮常に美味しい。いやーもう⼗分堪能したよ・・・」
ん?まだ食べ始めたばかりなのに悠真はお腹がいっぱいになったのかな。それとも食事はそこそこにして、三国志5の攻略を考えようとでもいうのか。僕も自分なりに攻略を考えなければとハンバーグを口にいれながら頭の中で呉子の兵法書を言霊に変換して並べていった。二国志で必勝を期すならば己の使用する兵法書の篇に何が書いてあり、どんな効果を発揮させられるのか把握しておかないとね。

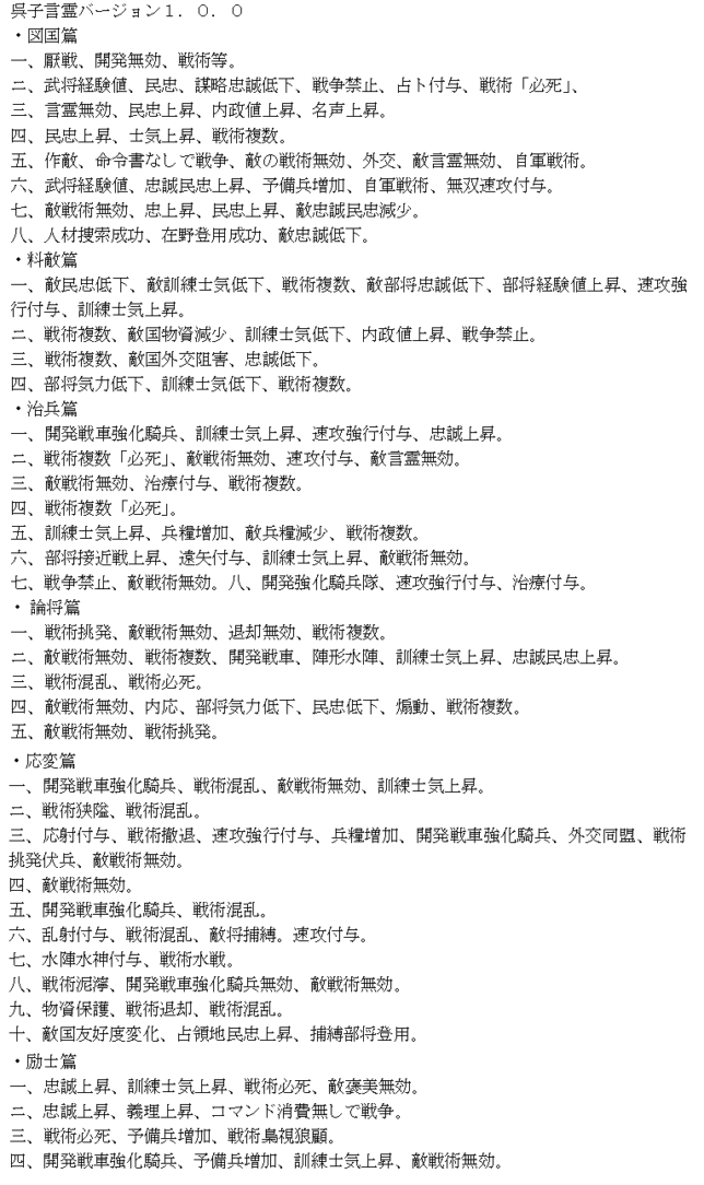
上図は呉子の各篇、各章にどんな言霊があるか簡単に整理したものだ。
悠真「いい素材やこれは・・・」
いや、そんなに凝った図ではない。ああ悠真は料理について評価しているのか。『呉子を読んで、この程度しか内容を拾い集められないの?』と言われてしまうかもしれないけど、ご飯を食べながら本の解説を回想して作った図なので勘弁してくれよ。
陽介「あとで恥ずかしいテキストファイルをPCで作るかもしれないけど勘弁してくれよな」
悠真「勘弁してくれと⾔うのは?私どものメニューにケチを付けるという事で、よろしいですかね?」
ん?料理のメニューには何の不満も無いぞ。むしろ悠真のママのハンバーグは美味しすぎて感動しているくらいだ。『呉子の兵法書・言霊バージョン』はこれからも書き加えていくつもりで、いずれは必要な言霊数も表記したいと考えている。
悠真「⾺⿅野郎!お前!俺は勝つぞお前!」
悠真は勝負にむけて士気を上げているようだ。ところがそうはいかない。実は呉子言霊バージョンを作りながらも、こっそり孫子言霊バージョンを作成しようと試みているからだ。

呉子の完成を優先させたのと文字数が多いことから孫子の方はまだ頭の中で漠然としている状態だ。完成させるにはかなりの労力が必要となるだろうね。しかし二国志は使用した言霊の章が使用できなくなるので、孫子と呉子の両方の言霊を把握しておけば相手の手の内を予測し裏をかくことができるようになる。例えば戦術の言霊を涸渇させた後に攻め込めば必勝の体勢で合戦を始められるだろう?
悠真「興奮させてくれるねぇ!好きだよ、そういう顔!」
必勝に向けた僕の企みが顔に出ているのだろうか。悠真に表情を読まれてしまったようだ。こうして孫子と呉子の言霊を並べてみたから何となくわかるのだけど、孫子の言霊からは『富国強兵・謀略・外交・合戦の戦術』と多岐に渡る万能さを読み取れる。対する呉子の言霊は、ほぼ合戦準備や戦術をしめており、外交・謀略面にいたっては『無くはないよね・・・』といった感じ。
陽介「二国志のために孫子や呉子を解読しようとしているんだけど難しいんだよなあ」
悠真「ミスが多すぎんだよね、それ⼀番⾔われてるから。⽩菜かけますね~」
そういって悠真は白菜を僕のハンバーグの上にぽんっと置いた。野菜ならアスパラガスの方が良かったんだけどな。で、以上の図から考察した二国志による孫子のイメージを語らせてもらうと言霊で何でもかんでもできる魔法使いなのだ。パワーアップキットのエディタが動作可能な状況下であれば出来ないことは無いであろう。そして呉子のイメージは歴戦の戦士である。外交や謀略では押し切られてしまうけど(例えば同盟を結ぶ、同盟を阻止するなどの言霊を打ち合っているうちに外交に関する言霊が尽きて負ける)、戦争中ならば戦術の言霊の打ち合いになっても負けない。同数の兵力による合戦ならば呉子を使う僕が圧勝すると思う。
悠真「冷えてるか~?もう待ちきれないよ!早く出してくれ!」
悠真がママに頼んで食後のフルーツを冷蔵庫から出してもらっている。僕もお礼を言ってメロンをのせたお皿を受け取った。
陽介「ごちそうさまでした!うん!こんなに美味しい夕飯を食べたのは久しぶりだよ!」
悠真「まーだ時間掛かりそうですかね~?」
陽介「いいや!もうお腹いっぱいだよ!悠真のママありがとうございました!それじゃあ二国志の続きを始めよう!」
悠真「じゃあ今までのちかえしをたっぷりとさせて貰おうじゃないか」
僕は夕飯の後片付けを手伝うと悠真の部屋へと続く階段を駆け上がった。
戦略フェイズ 189年12月 悠真のターン 再開


悠真「さてと。再開するとしよう」
『えーっと何をするか。まあ余裕で勝てるだろ』などとほざく悠真。実際のところ言葉とは裏腹に初ターンにして滅亡の危機に瀕していると言えるだろう。許昌から移動してまで奇襲をかけておいて敗北を喫してしまったのはダメージがでかすぎる。とりあえず緑色の丸をつけた二つの箇所に注目してもらいたい。
![]()
まず一つ目。兵糧が5400しかないというのは厳しい。前回の戦闘前の画面を見返すと分かるのだけど悠真が4万の兵を30日間維持するには8100の兵糧が必要であったはずだ。(敗走した際に持っていった兵糧を全部失ってしまったみたい)。

つまり今の兵糧のままだとターン終了後に僕が攻め込めば30日を待たず悠真軍の兵糧は尽きる。悠真は守戦にもかかわらず城から打って出て相手の軍を敗走させなければいけないのだ。実際のところ僕が合戦に出撃させる武将は孫観の2万だから撃退できる可能性は高いけど攻勢の僕は守らなければいけない城がないのでウロウロと逃げ回って時間稼ぎをすることができる。なんなら呉敦に2000くらいの兵を持たせて兵糧を消費させるだけの捨て駒にしてもいい。孫子の言霊を使って兵糧を増やすくらいのことはできるだろうが言霊の数は1つしかないので、もう一つの懸念である武将の忠誠度上昇が間に合わない。

主力の楊醜が忠誠度76と一番低くて笑ってしまう(笑)。悠真は楊醜を失ってしまえば負けるだろうから、このターンは絶対に忠誠度を上げなければならない。ただし言霊の力で忠誠度を上げようとしても僕はそれを言霊で妨害できてしまうからコマンドの褒美で金を下賜することになるんだけど、悠真は募兵と戦争でコマンドを2回消費してしまったので12月に使えるコマンドは残り1回だけだ。

このコマンド回数は名声という数字を上げることで増えるのだ。名声は上げにくいので僕も悠真も今の3回のままゲームを終えるだろう(笑)。ちなみに名声400~599でコマンド4回、600~699が5回となる。以上から悠真の行動はまず残りのコマンド1回で楊醜の忠誠を100にする。そして言霊で配下の忠誠を上げる(天命×言霊数で3しかあがらない)か、言霊で兵糧を増やすしかないと思うなあ。
悠真「まいったね、俺の相性は115か。そして楊醜の相性は123。黄月英は忠誠度92で相性は123。楊醜は金をやらなきゃダメだろうが黄月英は何もしなくても引き抜かれない安全圏だったりするのかね」



楊醜と同じく忠誠度ワーストの可太后にもふれてやれよ。まあ可太后も守りたいだろうけどコマンド回数が足りないのだ。やつもショックを受けているので叩いたりしてはいけない。
陽介「武将を守ることを考えるのも良いけど、僕は董卓と同盟をするよ。そして一緒に悠真を攻める。悠真は30日分の米が無いうえに兵力差は互角かそれ以上になるだろう。楊醜が引き抜かれないことを願って悠真も董卓と同盟をする、これしかないんじゃないかな」
楊醜が引き抜かれれば配属されている2万の兵は予備兵となる(戦争に参加できない対機している兵)。そうすれば董卓に頼るまでもなく僕5000、孫観7500、曹節7500と兵を分けるだけで悠真の2万を撃破できるだろう(たぶん)。
悠真「絶対絶命だね」
陽介「うん」
現状を分析した結果、ここまで悠真が劣勢だったとは。ちょっとかわいそうになってきてしまったので、許昌と廬江で初めからやり直そうと提案しようかな。
悠真「ここまで劣勢ならやっちゃっても良いよね」
陽介「何を?」
悠真「孫観を引き抜いちゃっても良いよね」
えっ!?まじかよ!!そんな手があったなんて酷すぎるだろう!!やめろ馬鹿!!と思っていると。

悠真「行動可能な武将が一人もいないね」
そして悠真は『ふふふ・・・はっははははは!』などと声高に笑いだした。経験値稼ぎなどと言って全員を戦争に連れていったりするからだ。許昌からの奇襲を考えた馬鹿のせいで悠真が壊れてしまった、などと考えていたところ。
悠真「やっぱり孫観を引き抜くしかないよね」



